蝶豆花爆安全疑慮? 食藥署:食品調色不違法

【2019.05.13更新】蝶豆花食用安全疑慮 食藥署:食品調色不違法
很多民眾都喝過蝶豆花,做出來的飲料很受歡迎,藍紫色漸層外觀,看起來超夢幻,不過台北市衛生福利部食品藥物管理署提醒,蝶豆花多從國外進口,是非傳統性食品原料,須由業者提出申請,並通過食品安全性評估,才可使用。
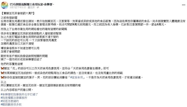
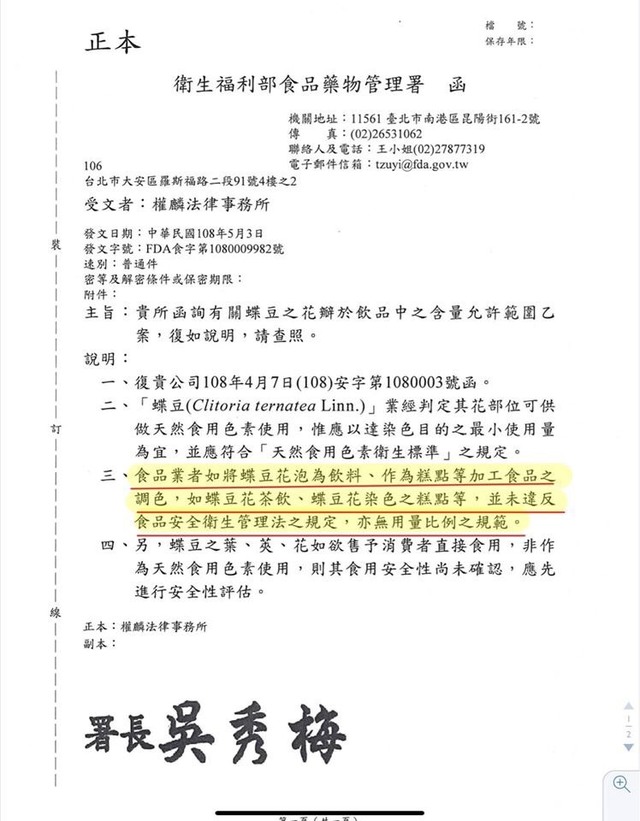
日前權麒法律事務所,受託發函至食藥署詢問相關問題,食藥署回函表示,蝶豆(Clitoria ternatea Linn.)花的部分可以供作天然食用色素使用,但是以達到染色目的的最小使用量為準,並且應符合「天然食用色素衛生標準」規定。
食藥署指出,食品業者將蝶豆花用在飲料、糕點等加工食品調色的用途上,例如:蝶豆花茶飲、蝶豆花染色的糕點等,並未違反食品安全衛生管理法,也沒有用量比例的規範。另外,蝶豆的葉子、莢、花的部分,若販賣給消費者「直接使用」,不是做為天然色素使用,其食用安全性尚未確認,才有違法疑慮。

法律事務所受託發函至食藥署詢問相關問題。(權麒法律事務所提供)

食藥署回應蝶豆花販、使用相關問題。(權麒法律事務所提供)
【2019.05.11】夢幻蝶豆花飲料 北市衛生局籲別喝
很多民眾都喝過蝶豆花,做出來的飲料,藍紫色漸層外觀,看起來超夢幻,很受歡迎,不過台北市衛生局提醒,蝶豆花是外來植物,未進行食品安全性評估,建議民眾特別是孕婦,不要食用,但醫師也有不同看法!
食藥署表示,蝶豆花多從國外進口,是非傳統性食品原料,須由業者提出申請,並通過食品安全性評估,才可使用,但至今沒人申請。台北市衛生局提醒違規販售業者可依《食安法》,開罰6萬至2億元。


延伸閱讀
- 蔬菜先切再洗?先洗再切? 食藥署教您減少農藥殘留2019/05/14
- 食藥署擴大手搖飲稽查 首度將「超商」納入2019/03/26
- 用藥用對了嗎? 香港腳絕對不能擦這個!2019/05/21
- 過期奶精製奶茶.咖啡 16噸流入市面2019/04/12
- 洗米水可讓皮膚變好? 食藥署:恐致感染2019/01/09
- 草莓商品沒新鮮草莓! 標示誤導可開罰2019/03/02
- 連環爆! 高血壓藥又中鏢含致癌物原料2019/02/27
- 杜絕問題蛋!8月起進口蛋品要附衛生證明2019/05/20
- 過期食品免費轉贈 衛福部:最高罰2億2019/04/26
- 義美鮮乳變質風波!衛生局檢驗工廠2019/05/13
- 伯享生物科技用過期原料製售奶精 遭勒令下架2019/04/12
- 蝶豆花食安疑慮?新北衛生局稽查結果出爐2019/05/20








