迎接元旦連假 交通部公布3大疏運規劃

110年元旦連續假期即將到來,交通部公路總局今(28)日指出,將在公共運輸上,提供88條國道客運優惠路線享平日優惠價或原票價85折,以及北花線國道客運單人來回票400元等優惠;公路交通疏運部分,則是規劃替代道路導引、彈性調整號誌時制、部分路口封閉管制及大貨車通行管制等;而有關歌手張惠妹以演唱會形式取代跨年晚會的活動疏運部分,公總將協助提供189輛遊覽車,供台東縣政府聯絡調度作為來往會場之接駁車。
元旦連假88條國道客運85折、北花來回400元
公路總局表示,110年元旦連續假期,除返鄉旅次及收假返回工作地等旅次特性外,還有大家期待的跨年及迎曙光活動,因此特別推出以下幾項疏運措施來因應可能的交通狀況。
【一、公共運輸部分】
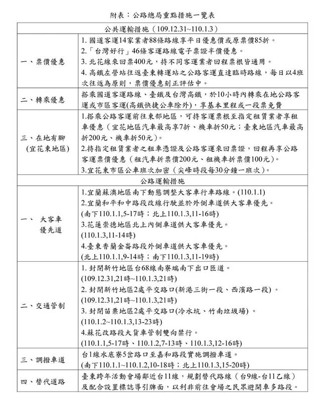
公路總局指出,將自109年12月31日0時起至110年1月3日24時止,提供民眾搭乘國道客運享票價及轉乘優惠。
在票價優惠部分,民眾搭乘國道客運優惠路線(共88條)享平日優惠價或原票價85折優惠,持電子票證搭乘台灣好行路線(共46條)享半價優惠。此外,北花線國道客運除延續中秋國慶連假實施之單人來回票400元優惠外,為節省搭車民眾候車時間,北花線不同客運業者(首都客運、台北客運及統聯客運)之回程票根均可通用;轉乘優惠部分,凡搭乘國道客運、台鐵、高鐵於10小時內轉乘在地客運可享一段票或基本里程免費。
在地有腳措施部分,本次元旦連續假期自宜花擴大至台東地區辦理,民眾搭乘公路客運至宜花東地區後,持公路客運票證於指定租賃業者租車(宜蘭10家、花蓮12家、台東12家)可享租車優惠。在完成租用車輛後,再持汽(機)車租車憑證正本及公路客運去程與回程票證(不限同一公司),可於回程時至公路客運業者櫃檯請領票價優惠(租汽車折票價200元、租機車折票價100元);公路總局業已協調宜花東地區之地方政府將市區公車加密班次,尖峰時段每30分鐘一班次,提升民眾搭乘國道客運銜接市區公車之便利性。
【二、公路交通疏運部分】
公路總局考量歷次連假前往東部地區旅遊之車輛漸增,又因應元旦為連假首日,推估車潮將提前湧現,因此宜花東高屏地區將提前於12月30日中午12時啟動疏運值班作業;此外,在省道路段,蘇花路廊及南迴公路屬易壅塞路段,為鼓勵民眾搭乘大眾運輸減少壅塞之苦,公路總局在蘇花路廊南下蘇澳地區、和平地區、北上崇德地區及南迴公路香蘭金崙路段分別實施大客車優先道措施,搭乘公共運輸將較自行開車節省行車時間,行經蘇花路廊南下將節省約35分鐘,北上將節省約15-20分鐘,行經南迴公路將節省約7分鐘,民眾可多加利用公共運輸規劃遊程。
其他省道易壅塞路段或觀光風景區,公路總局也依連續假期的交通特性規劃替代道路導引、彈性調整號誌時制、部分路口封閉管制及大貨車通行管制等,並協調地方警力加強壅塞路段的交通秩序維護及加強違規取締等交通管制措施,請用路人出遊前也注意各路段的交通路況及可能壅塞的路段及時段,避開壅塞及尖峰時段出遊。
【三、特殊活動疏運部分(元旦跨年及迎曙光活動)】
本次連續假期各地皆有舉辦相關的元旦活動,如北部地區八里、福隆,中部地區南投清境、日月潭、谷關,南部地區阿里山、劍湖山樂園、義大遊樂世界,東部地區宜蘭花蓮及台東海濱公園、三仙台及太麻里等跨年迎曙光活動,預估鄰近省道路段將湧入車潮,公路總局提醒民眾參加活動夜間或清晨時段行車注意安全小心駕駛。
其中,這次台東跨年晚會較以往不同,由歌手張惠妹以演唱會形式取代跨年晚會,預估相較以往將有更多車輛湧入台東地區,對此公路總局規劃於元旦假期開行高鐵左營站往返台東轉運站之公路客運直達臨時路線,以提供西部地區民眾前往台東更多元的選擇。
公路總局提到,在台東縣內疏運措施部分,主辦單位台東縣政府已規劃相關交通管制、臨時停車場及開行接駁車等措施,鄰近活動會場省道台11線部分,公路總局也已規劃替代路線及配合設置標誌導引牌面,對於非前往會場之民眾,請繞行台9線避開車多路段,並配合縣府執行疏運措施,另公路總局亦協助提供189輛可供調度之遊覽車聯絡資訊予縣府,供台東縣政府聯絡調度作為來往會場之接駁車,呼籲民眾多加利用公共運輸前往會場。
延伸閱讀
- 國慶3天連假 國5今晚恐塞到半夜!2020/10/08
- 交通部12月擬祭5方案 刺激國旅市場2020/11/10
- 領補助卻逼退員工? 環亞貴賓室遭控2020/10/23
- 國旅團遊補助12月上路 林佳龍設「3大條件」2020/11/10
- 獲蘇揆與5立委支持 安心旅遊補助確定延至10月底2020/09/28
- 元旦連假3離島航線 11/2開放訂位2020/10/30
- 台鐵元旦加班車12/3開搶 南迴車票限時12天票價打5折2020/11/25
- 北宜高鐵拍板定案!南港到宜蘭最快僅17分鐘2020/10/16
- 抗議南鐵拆遷 聲援者衝交通部爆衝突2020/10/16
- 閃電海警發布!這4路段不排除「預警性封路」2020/11/05
- 微旅行2.0! 放寬桃機可飛本島各機場2020/10/30
- 台鐵跨年車票狂銷20萬張 東西幹線熱門時段完售2020/12/03








