總統府正式公告《憲法訴訟法》! 3日後生效

立法院去年底三讀修正《憲法訴訟法》,依法今(23)日是總統完成法律公告的最後一天,而總統府也在今(23)日上午發布總統令,公布了修正《憲政法訴訟法》第四條、第三十條及第九十五條條文,將在3日後生效。

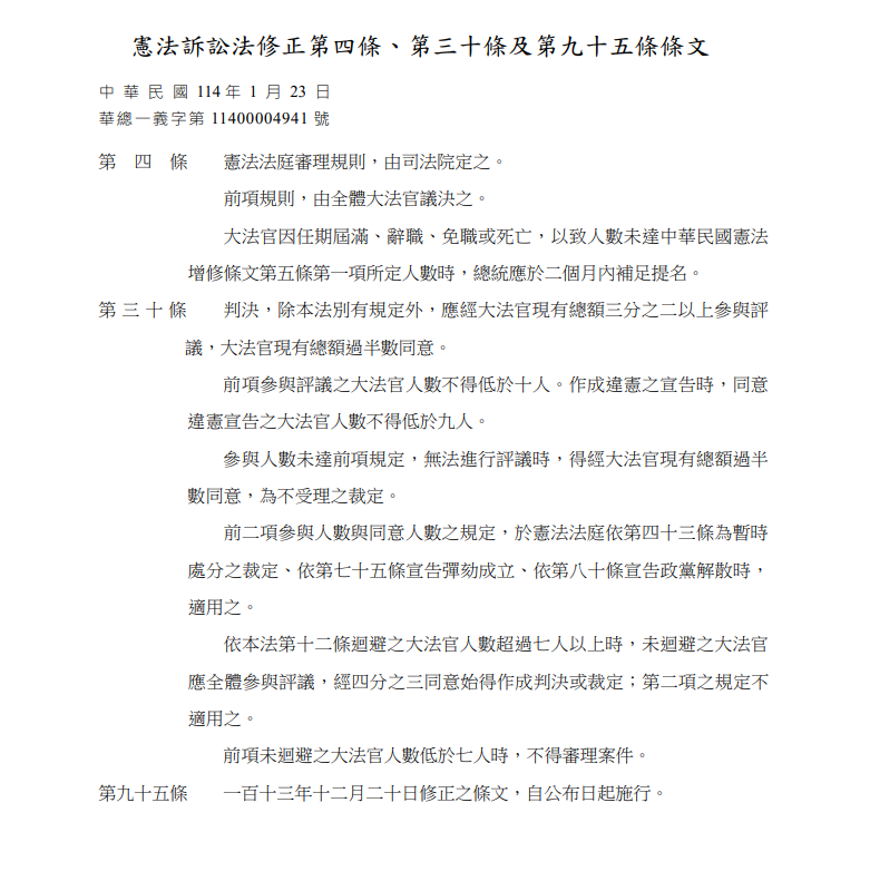
立法院去年底三讀修正通過憲法訴訟法部分條文,將大法官總額固定為十五人,參與評議的大法官人數不得低於十人,作成違憲宣告時,同意違憲宣告的大法官人數不得低於九人。此項修法點燃朝野戰火,行政院認為窒礙難行,向立院提出覆議案,但遭藍白以人數優勢否決。
總統府在1月13日收到《憲訴法》覆議案咨文後,依照憲法規定,總統必須在10日內公布,因此23日為最後一天。對此,總統府23日上午也正式發布總統令,公布了修正《憲法訴訟法》第四條、第三十條及第九十五條條文。
民進黨團總召柯建銘昨(22)日表示,黨團已經準備好暫時處分、釋憲的資料,賴總統公告後,就會馬上向司法院遞交聲請。
延伸閱讀
- 總統指國家成無油可動的車 朱立倫:製造情勒2025/01/24
- 致函教宗響應和平日文告 賴總統:戰爭沒有贏家2025/01/31
- 總統府預算遭砍!無法發春節禮金 王世堅痛批:只因黃國昌想報復賴清德2025/01/22
- 抽中江蕙高雄演唱會門票 潘孟安最期待聽落雨聲2025/01/29
- 府預算遭刪取消發禮金 藍委:有其他業務費2025/01/23
- 憲訴法公布是否提釋憲 行政院:研議中2025/01/23
- 立法院否決憲訴法覆議案 預計13日送出咨文2025/01/12
- 總統憲訴法加註意見下指導棋? 綠:總統職權應尊重2025/01/24
- 台灣朝野內耗恐癱瘓政府 經濟學人:正中北京下懷2025/01/24
- 憲兵執勤遭民眾咬傷 郭雅慧:警方依傷害罪偵辦2025/01/24
- 總統批示憲訴法宜釋憲 藍:反對國會民意最壞示範2025/01/23
- 罷免連署加嚴政院提覆議 藍委:立院一定會否決2025/01/25






