以個人身份支持「單一召委制」挨轟 游錫堃:既然承擔,就應勇敢

2月1日將選出新任的立法院正副院長,民進黨昨(29)日推派游錫堃、蔡其昌角逐。由於國民黨及民進黨席次未過半,兩黨立法院正副院長候選人也在昨日拜會民眾黨立法院黨團尋求支持。不過游錫堃突在拜會前表態,以個人身分支持委員會單一召委制度,因此引發輿論不斷,他今(30)日就在社群平台發文表示,「既然承擔,就應勇敢」,還提供資料強調,民主先進國家大多都是採單一召委制,以及民進黨團上一屆也有提案過。
民眾黨不分區立委當選人黃國昌日前拋出委員會單一召委制主張,遭民進黨團總召柯建銘批評,指出兩大黨各一席召委,是對國會生態平衡最好的狀況,拋出這議題是「明助國民黨」。
不過游錫堃昨卻表態個人贊成單一召委制,不代表民進黨,並發表公開信,指出若順利連任立法院長,將依《立法院組織法》積極召開相關會議協商,合議促成「國會改革」目標的達成,不過也因此遭到許多人的質疑。
延伸閱讀:「游昌配」下午拜會民眾黨 游錫堃發公開信!承諾促成國會改革
而游錫堃今日稍早在社群平台發文指出,「既然承擔,就應勇敢」、「既然負重,就須忍辱」,並稱據說他在媒體上被罵得很慘,原因是昨天自己以「個人身分」表達支持「單一召委制度」。
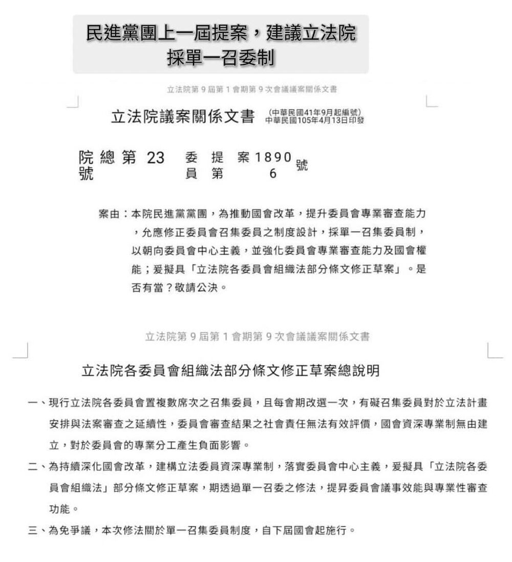
因此他提供2項資料,敬請大家指教。他提供的資料,一份是美國、法國、德國及日本民主先進國家,是用單一召委制的說明,另一份是民進黨團上屆也有修法提案。


延伸閱讀
- 寄生國會?民眾黨團澄清:柯文哲沒把黨團當黨部使用2024/02/07
- 藍提五大改革 綠委批:膨脹權力 民眾黨:年後提版本2024/02/07
- 立法院隱藏版景點 樹齡近百歲羅漢松比立委資深2024/02/09
- 民進黨國會未過半 謝長廷:未來社會走向共生和解2024/02/06
- 國民黨中常委選舉 首次候選人少於應選名額2024/02/06
- 瘦肉精風波 民進黨盼行政部門查源頭釐真相2024/02/07
- 賴清德:年後啟動黨務革新 辦國家希望工程論壇2024/02/07
- 苗栗市長補選民進黨推徐筱菁 團結爭取改變2024/02/07
- 民進黨湧青年入黨潮 賴清德:請黨部制定號召計畫2024/02/07
- 首場黨團協商表現 韓低調 傅讚「給院長打100分」2024/02/06
- 入住台北會館「距總統府僅700m」 謝龍介:就近監督賴2024/02/06
- 這輩子最愛柯? 愛莉莎莎親曝愛柯理由2024/02/06








