劉樂妍自稱加入「中國共產黨」陸委會要查:最高罰50萬

藝人劉樂妍近年將演藝重心轉往中國,日前在微博貼出一張「加入中國共產黨一週年」的圖片,被民進黨桃園市前議員王浩宇以違反《兩岸人民關係條例》舉報,劉樂妍則回嗆「那只是一款手機APP的遊戲,要怎麼告我」,宣稱自己根本沒有入黨。對此,陸委會表示,已經著手進行調查,若查證屬實,劉樂妍將可能被處10萬元以上50萬元以下罰鍰。
劉樂妍曬「入黨週年照」 遭舉報違反《兩岸條例》
劉樂妍6月23日在微博上傳一張圖片,照片中寫著「慶祝中國共產黨建立100年」,仔細一看下方還有「我的黨齡1年,我是中國共產黨黨員劉樂妍,我在河北向黨報到!」等字樣,自稱已經加入共產黨1年,而此舉也被王浩宇舉報,認為她違反《兩岸人民關係條例》。

秉持勿枉勿縱原則! 陸委會喊查:可罰10至50萬元
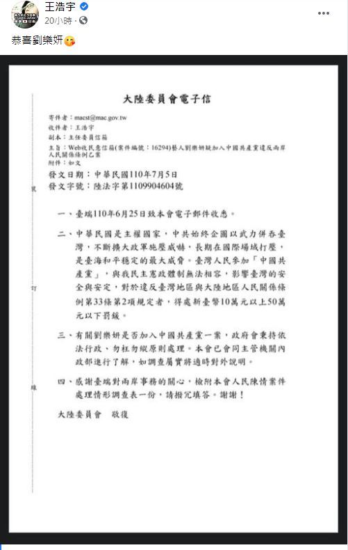
而王浩宇昨(5)日也在臉書寫道「恭喜劉樂妍」,向外界透露檢舉進度。陸委會回函指出,「台灣人民參加『中國共產黨』與我國民主憲政體制無法相容,影響台灣的安全與安定」。指出劉樂妍該行為若屬實,已經違反《台灣地區與大陸地區人民關係條例第33條第2項》規定,得依法處「新台幣10萬元以上50萬元以下罰鍰」。陸委會也強調,有關劉樂妍是否加入中國共產黨一案,政府會秉持依法行政、勿枉勿縱的原則處理,已經會同主管機關內政部進行了解,如果屬實將會適時對外說明。
陸委會說明,「中華民國是主權國家,中共始終企圖以武力併吞台灣,不斷擴大政軍施壓威嚇,長期在國際場域打壓,是台海和平穩定的最大威脅」。

延伸閱讀
- 高嘉瑜稱蔣萬安「未來市長」 王浩宇:傷害民進黨支持者2021/04/11
- 澳門停駐台辦事處 陸委會:遺憾澳門單方面做此決定2021/06/16
- 彭斯:中國正成為「邪惡帝國」 威脅大於蘇聯2021/07/15
- 高嘉瑜轟台電「當內湖人塑膠」 同黨怒出征2021/05/18
- 香港宣布暫停在台辦事處運作 陸委會:尊重但遺憾2021/05/18
- 港教材刪「中華民國」 陸委會:此地無銀三百兩2021/04/13
- 中國願為選手提供疫苗 陸委會回應了2021/04/01
- 清末外侮史說從頭 中國通講古鑑今2021/04/03
- 中共建黨百年 中國統戰議題再起?2021/05/10
- 國台辦「擔憂台灣疫情」 陸委會:對岸不必假好心2021/05/18
- 憂台灣香腸含萊劑⋯劉樂妍要求吃「大陸製台灣香腸」2021/04/22
- 港回歸24週年 男憤慨持刀刺警自殘不治2021/07/02








