提案返還戒嚴沒收財產佈局2022?蔣萬安:就事論事

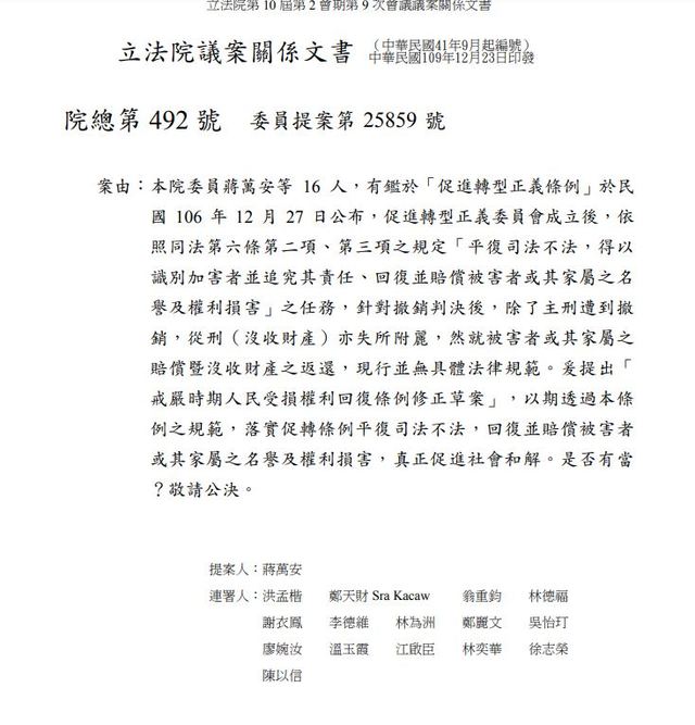
身為蔣家第四代的國民黨立委蔣萬安,近期低調在立法院提案修正《戒嚴時期人民受損權利回復條例》,主張政府應返還不法取得之人民財產,並擴大範圍至威權統治時期,此案獲得國民黨主席江啟臣、黨團總召林為洲等立委連署;然而此舉被解讀為備戰2022年選舉甩開蔣家包袱的起手式,今(12)日他也出面接受訪問談及此事。
身為蔣家第四代 蔣萬安提案「返還兩蔣時期遭沒收財產」
蔣萬安今受訪時說明自己的提案理由,他表示,促轉會成立三年多,陸續撤銷有罪判決,但卻遲遲不將財產返還,因此他提出提案,「希望政府儘快返還當時受難者遭沒收的財產」,第二個原因則是,許多當時的受難者家屬年事已高,包括來拜會過自己的白色恐怖受難者、台灣政治受難者關懷協會榮譽理事長蔡寬裕已高齡90歲,「財產返還有急迫性,所以提出這樣的修法,希望政府積極的回應這些受難者,他們家屬也期待儘快將財產返還」。

此外,媒體問及蔣萬安此舉是否為了佈局2022年的市長選舉?蔣萬安則回應表示,「這是就事論事,我覺得對的事情就應該堅持」,蔣萬安說,會延續自己一貫的立場,並強調,在撤銷有罪判決之後,政府應趕快做到將財產返還的部分,而不是促轉會成立三年多至今都還沒有任何動作。
蔣萬安提案是為選舉?綠委:促成轉型正義樂觀其成
而對於蔣萬安的提案,民進黨多位立委也給予正面回應,民進黨立委范雲表示,過去許多國民黨立委,包括江啟臣皆對轉型正義持反對態度,她表示,不論蔣萬安的提案動機為何,「任何能促成轉型正義的提案都應樂觀其成」;民進黨團幹事長鄭運鵬受訪時則說,蔣萬安有心將不當黨產、國產歸還,就算動機與選舉有關,「我也都覺得值得肯定,這些就算蔣萬安不做,民進黨也會做」。
延伸閱讀
- 藍委爆:黑韓產業鏈已經改組成「黑蔣國家隊」2020/12/02
- 蘇揆問「去哪間養豬場?」 蔣萬安語塞2020/12/01
- 臨時會審預算六日列議程 國民黨團抗議:違勞基法2021/01/08
- 蔣萬安提案遭嗆 綠委郭國文:不要為洗白而偽善2021/01/12
- 預告對決蔣萬安 吳怡農:2024選立委2021/01/13
- 提「返還威權沒收財產」 蔣萬安掀波瀾2021/01/12
- 吳怡農篤定當選主委 蔣萬安:不評論2021/01/09
- 將接綠營北市兵符 吳怡農:2024選立委2021/01/13
- 5G補助槓上陳歐珀 林為洲:說謊辭立委2021/01/20
- 藍營用假新聞提案?范雲:最大在野黨 最會扯後腿2021/01/11
- 臨時會綠拚預算 藍要求政院專案報告2021/01/11
- 立法院遷中部? 游錫堃:遷都比較好2021/01/04








