台北市恢復發放敬老金1500元! 蔣萬安:盼打造高齡友善城市

前台北市長柯文哲上任後,因取消重陽敬老金一事,激起民眾的反對聲浪,而台北市長蔣萬安又恢復敬老金舊制。他於今(18)日參加重陽敬老記者會時,表示「北市府落實去年的承諾及政見,正式恢復重陽敬老禮金發放」,並且領取方式考量民眾多元性,首創透過敬老卡靠卡的方式進行發放。

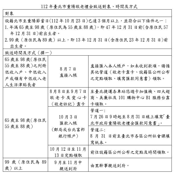
恢復發放敬老禮金 日期、金額、條件一次看
台北市政府於今日上午宣布,重啟重陽敬老金發放。社會局表示,此次重陽敬老金預算約8.5億元。發放對象為設籍台北市3個月以上,且今年年滿65歲至98歲的長者可領1500元,99歲以上長者為1萬元與禮品。

而這次敬老金也採取多元方式致送,65歲至98歲的長者8月8日至9月7日開放靠卡領取;10月3日開放匯款入帳(長者須在7月26日至8月31日前在社會局網站申請);10月12日至11月13日則可至設籍區公所公布的定點及時間領取敬老金。99歲以上長者則會由里幹事親送到府。

盼打造高齡友善城市 市府推多項樂齡服務
蔣萬安表明,北市已經進入超高齡化的社會,人口老化速度為六都之首,65歲以上的長輩高達51萬人次,占北市總人口數20.9%,估到年底還會增長到55萬人次,為了表達對長者的尊重及照顧及貢獻,推動敬老觀念更爲重要,並分別對年齡不同的長者提供相應服務。
蔣萬安提到,市府推出的一系列活動中,包含銀髮服務表揚大會及大型活動、長者樂齡服務等。針對長者的日常起居方面,提供各項長照、日照服務。蔣萬安表示,「希望在現今超高齡化的社會中,一同努力共同打造高齡友善的城市環境。」,想提供給長輩更好的生活空間。
延伸閱讀
- 疫後首個暑假 蔣萬安啟動青春專案聯合稽查2023/07/01
- 112年萬安演習7/24登場 演習期間未配合最高可罰15萬2023/07/10
- 北流1.9億元爭議款 蔣萬安:最快10月先墊付2023/07/26
- 南京西路天坑搶修後19日通車 蔣萬安洩心聲:很不容易2023/07/19
- 北市南京西路天坑持續擴大 蔣萬安揭「塌陷原因」:深層汙水管破裂2023/07/10
- 二殯接駁車播前市長柯文哲宣導片 北市府:已下架2023/07/26
- 柯文哲北流1.9億未結清 簡舒培要求送監院調查2023/07/22
- 與歷任市長同台 柯文哲拚總統成焦點2023/06/13
- 雙城論壇11名議員隨團 藍白皆派人未有綠2023/07/26
- 柯文哲留北流1.9億爭議 蔣萬安:積極跟中央溝通2023/07/19
- 大巨蛋工安意外 李四川:非主體工程不影響使照2023/07/06
- 心碎了!柯文哲要賣送的禮物 王世堅:真心換絕情2023/07/14








