深夜快篩陽性!打1922遭「踢皮球」男怒批:多少這種人到處跑?

近日本土疫情大爆發,確診個案數再創新高,有一名來自台中的網友表示自己半夜發燒,於是自行快篩檢測,結果顯示陽性,立即通報1922結果被「踢皮球」,衛生局甚至要他自駕去醫院篩檢,最後PCR陽性確診。結局令他傻眼問「到底有多少居家快篩陽性的人是沒有人關切?甚至是還在馬路上到處跑?」

快篩陽性沒人管?衛生局互踢皮球效率差
網友在臉書爆料公社發文,指出自己前陣子半夜發燒覺得有異,於是自行快篩檢測,結果顯示陽性,立刻通報給1922,1922又要求他通知衛生所。隔天一早衛生所又要他跟附近醫院檢疫站連絡,檢疫站又要他跟衛生所通報,衛生所又幫他轉接回1922,1922叫他等通知,最後他自己打電話給衛生所竟得到「自己開車去醫院急診篩檢」的答案。
原PO說,他又向相關單位詢問,相關密切接觸者需不需要自主隔離,沒想到收到「只要沒被匡列就不用」的回覆,這讓他不滿,質疑這一連串踢皮球和不積極的行為,「到底有多少居家快篩陽性的人是沒有人關切?甚至是還在馬路上到處跑?」
沒有統一SOP?網怒:電話轉來轉去 就是沒人接
貼文一出引發大批網友熱烈討論,有網友表示之前也打過1922,但1922也是推給衛生局,衛生局推回給1922。也有網友說「電話真的是一職轉來轉去,然後沒辦法接通。」、「先回想足跡吧,有接觸到的親朋好友盡快一一通知,請他們去篩檢。」
由於近日本土案例飆升,有網友認為「他們最近應該真的是忙翻了,我孩子同學確診要被居隔,健康中心三個人打了三通電話來通知我,說已經安排派車去PCR結果等了一天沒等到,打電話去也打不通,最後換了另一個健康中心又打來通知我們被居隔,問她計程車什麼時候來才發現根本沒派⋯⋯但想想她們也真的很辛苦,而且最近看來短期內還會更辛苦,就算了。」


疾管署公布確診者注意事項 應留在家中等待通知安排
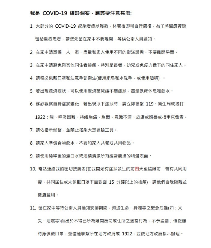
疾管署表示,部分COVID-19感染者多為輕微症狀,休養後就能自己痊癒,為將醫療資源留給重症患者,請患者留在家中等待公衛人員通知,不要擅自離開。若是跟家人同住的確診者,須單獨一人一室,且避免與家人共用衛浴設施,注意個人清潔及手部衛生,並配戴口罩。
疾管署提醒,等待期間務必觀察自身症狀變化,若出現喘氣、呼吸困難、持續胸痛、胸悶、意識不清、皮膚或嘴唇或指甲床發青,要立即連絡119、衛生局或撥打1922。

延伸閱讀
- 一家3口父確診 同住母子"未收隔離通知"2022/04/24
- 台中新增171例 醫警告Rt值恐比雙北高2022/04/23
- 本土+5092再創新高! 中重症4人突破性感染2022/04/24
- "以篩代隔"保單賠不賠? 關鍵在隔離通知書2022/04/23
- 本土+4126!陳時中急會6縣市 共識簡化疫調2022/04/23
- 蘇揆拍板! 居隔縮短"3+4"實施日期待公布2022/04/24
- 高雄+96!密切接觸者占58例 補習班鏈+22022/04/23
- 工程師快篩遭老闆責怪 「你中獎害停工怎麼辦?」2022/04/21
- 台北足跡曝! 速食店.健身房.教會跨10行政區2022/04/04
- 金門晚間再增4例! 明早馬拉松照常舉辦2022/04/23
- 高雄化工廠+2例陰轉陽 國內首見BA.22022/03/28
- 上海封城逾10天! 單日確診突破2.6萬例2022/04/11








