集檢所外送餐點藏菸毒!指揮中心:8大危險品禁送

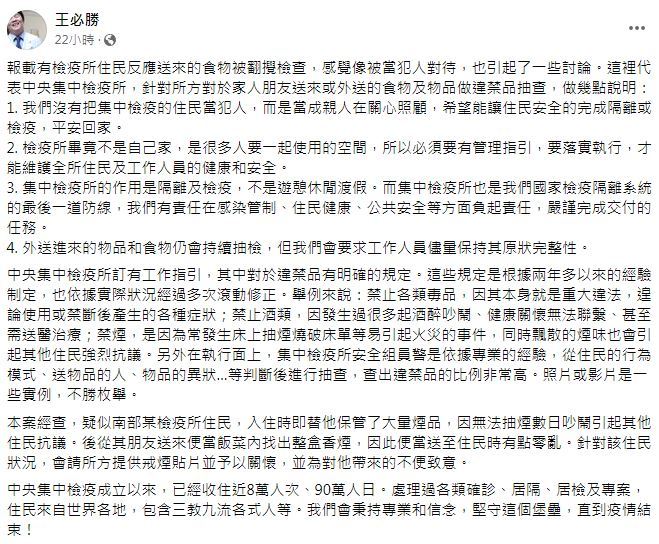
近日有入住集中檢疫所的民眾抱怨外送物被翻攪檢查,感覺像被當犯人對待,而衛福部醫福會執行長王必勝則回應,外送物並非逐批查驗,僅抽查管理人員懷疑的異樣物,以確保其他住民安全。對此,指揮中心指揮官陳時中今(21)日也重申,集檢所外送物規範,以及8類危險物品清單,強調違法者會依據相關程序辦理。
集檢所翻攪外送品惹議 王必勝曝藏菸毒影片
本土COVID-19疫情延燒,不少民眾被送到集中檢疫所進行居家隔離,不過日前民眾指控,家人送至級檢所的餐點出現被翻攪痕跡、零食也被打開過,令住客感到像犯人。對此,陳時中昨(20)日表示,「集檢所曾多次在外送物發現違禁品、毒品,管制確實較嚴格」。
另外,王必勝也在臉書一連貼出許多曾在餐點、零食內查驗出的違禁品,說明集檢所的外送物並非逐批查驗,是根據住民行為模式及物品異狀等判斷後才進行抽查,「 檢疫所畢竟不是自己家,是很多人要一起使用的空間,所以必須要有管理指引,要落實執行,才能維護全所住民及工作人員的健康和安全」。

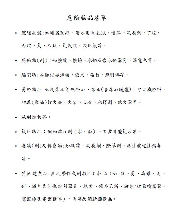
重申檢疫規範!CDC祭「8項危險物品清單」
對此,陳時中今日在防疫記者會上也重申檢疫期間相關規範,以及8項危險物品清單,包括香菸、酒精類飲品、打火機、刀子等。陳時中表示,依據嚴重特殊傳染性肺炎集中檢疫場所工作指引中「接受檢疫期間必須遵守之規範」,為防止疫情擴散,入住本場所之檢疫期間不得外出,並禁止外來訪客會面。
而訂餐或家屬送交物品部分,則由工作人員與外送人員、家屬當面點交確認後,於指定時間轉交予當事人,「餐點非於指定時間送達集檢所者,不予收受」。
陳時中也強調,毒品也在禁止之內,物品經查驗後若有違法,將會依相關程序辦理,若無違法,則會先代為保管,待民眾出檢疫所後再行歸還。

延伸閱讀
- 1922每週三至五開放18歲以上民眾預約追加劑2022/03/01
- 今增4本土、40境外移入 無死亡個案2022/03/01
- 桃幼園鏈"已4波感染" 李秉穎:非常需關心2022/03/02
- 米迪幼園群聚+2 居隔確診.無社區風險2022/03/02
- 3/7起調整國籍航班檢疫措施 施打3劑滿14天免隔離2022/03/02
- 境外+47 本土增2例皆屬桃幼園傳播鏈2022/03/02
- 3/7邊境鬆綁 旅行業者盼分階段解封2022/03/03
- 今本土+5、境外移入+66 無死亡個案2022/03/03
- 桃校園疫擴散! 新街國小3兄弟確診2022/03/01
- 今增本土2例 境外移入47例、無死亡個案2022/03/02
- COVID-19疫苗合約醫療接種服務獎勵費用已撥付67.6億元2022/03/02
- 【網路溫度計】拒當實聯制乖乖牌!十大不掃碼理由揭曉 擔心匡列隔離奪聲量季軍2022/03/03







