母親節「交通量多5%」 高公局:南下12點後再出發

明(9)日就是母親節,不少民眾有家庭聚餐及出遊的習慣,高速公路局就預估交通量約較一般週六日「增加5%交通量」,因此除了呼籲民眾多利用公共運輸,也建議今日南向用路人可於中午12時後出發,以及明日北返挑中午12時前出發。
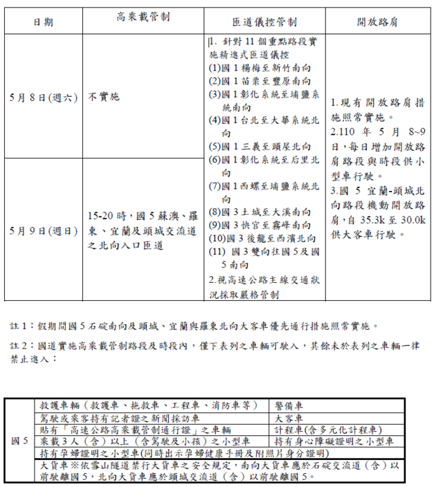
母親節交通量大 國道好走時段曝
高公局指出,參考近年母親節週六日國道交通量統計資料及特性,預估今年母親節交通需求以短途旅次之車流為主,交通量預估為100-105百萬車公里,約較一般週六日增加5%交通量,其中往返國5旅遊交通量大,週六南向南港系統-坪林、週日北向頭城-坪林將有長時間壅塞,建議民眾多利用公共運輸以節省時間多陪母親,如一定要開車上路,請避開塞車時段及路段。
高公局預估較好走的時段建議如下:
一、5月8日(週六),南向旅遊之用路人,請多利用下午12時後出發。
二、5月9日(週日),北向返回工作崗位之用路人,請多利用中午12時前出發。
高公局表示,為因應母親節週六日交通需求,5月9日15至20時維持國5蘇澳、羅東、宜蘭及頭城交流道之北向入口匝道常態性高乘載管制,並且於假期間增開開放路肩、實施11處精進式匝道儀控,視交通狀況啟動較嚴格匝道儀控管制及機動開放路肩措施,以及國5機動實施大客車通行路肩及主線儀控等措施。
高公局建議民眾於母親節週六日多搭乘公共運輸,若使用國道請於出發前利用「高速公路1968」App或上網查詢國道即時路況,彈性調整行車時段及路段,善用替代道路以避開壅塞路段。
延伸閱讀
- 本土疫情升溫 國道服務區實聯制落漆2021/05/12
- 8歲童疑遭拉入水溺斃 檢待相驗抓痕2021/05/10
- 春節連假返鄉潮 國道6大地雷路段曝2021/02/07
- 春節花東訂房8成滿國5恐塞爆 1招少塞又省錢2021/02/06
- 尖峰時段火燒車 國1北上汐止段塞爆2021/05/11
- 男友媽「8字祝福」害她嚇瘋!眾笑:快檢查保險套2021/05/10
- 「木村家」3個女人直播 網讚:美女三姊妹2021/05/10
- 清明連假怕塞車 11條長短途替代道路一次看2021/03/23
- 建議午後出發 元旦連假首日國道6大地雷路段曝2021/01/01
- 母親節訂披薩卻收到「致癌口味」?災難照曝光全場傻眼2021/05/10
- 元旦連假怕塞車 國道匝道封閉.好走時段曝2020/12/25
- 幫媽媽添壽補運! 萬巒豬腳母親節搶手2021/05/09








