鄧紫棋宣布重錄舊作 前東家發聲明:48小時內刪除所有侵權內容

歌手鄧紫棋日前於臉書發文指出,她與前公司的官司已經打了超過六年,同時也已經超過6年沒收到舊歌的版稅,並宣布重錄專輯並發布到串流平台中。而前東家蜂鳥音樂則發出聲明指出,請各音樂平台立即下架重製版歌曲,並要求鄧紫棋48小時內刪除所有內容。

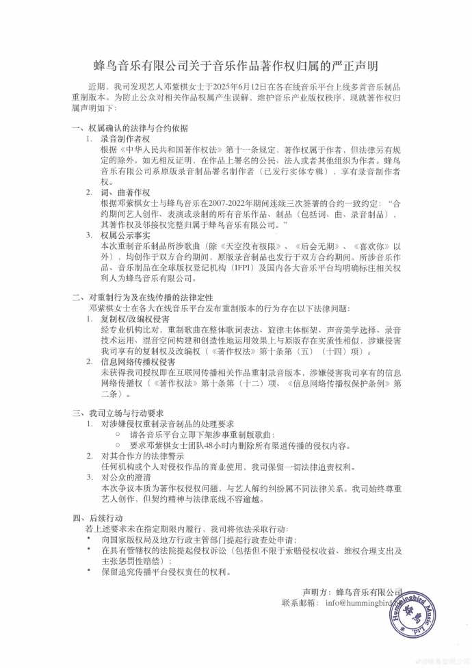
蜂鳥音樂今日發出聲明稿指出,根據鄧紫棋與蜂鳥音樂在2007-2022年期間,連續三次簽署的合約一致約定,「合約期間藝人創作、表演或錄製的所有音樂作品、製品(包括詞、曲、錄音製品),其著作權及鄰接權完整規屬於蜂鳥音樂公司。
蜂鳥音樂提到,對涉嫌侵權重製錄音作品,請各音樂平台立即下架,要求鄧紫棋團隊48小時內刪除所有傳播的內容。對本次爭議本質為著作權侵權問題,與藝人解約糾紛屬不同法律關係,公司始終尊重藝人創作,但契約精神與法律底線不容逾越。
延伸閱讀
- 版權戰6年終落幕! 泰勒絲砸9位數 贖回6專輯母帶2025/05/31
- 高捷冷知識離站音樂均不同 上街考民眾答對率低2025/05/01
- 吉卜力風格圖夯 OpenAI執行長籲網友冷靜2025/03/31
- 知名音樂人韓賢光病逝享壽67歲 家屬悲痛證實揭死因2025/05/12
- 三峽暴衝肇禍真相謎團! 行車紀錄器僅「音樂聲」未聞怒罵2025/05/22
- 玫瑰墓的搖滾魂與樂團故事|華視新聞雜誌2025/05/17
- 前東家要求48小時內下架重錄作品 鄧紫棋反擊「不會下架」:先結算6年版稅2025/06/18
- 經典創作永留後世 方大同遺作入圍金曲5大獎2025/06/24
- 搭車聽天籟! 「上帝美聲」波伽利北捷首獻聲2025/03/31
- 睽違6年 蔡依林新專輯要來了!專輯同名單曲5/28搶先登場2025/05/05
- 「6年沒收到舊歌版稅」 鄧紫棋宣布「重錄舊作」:是一個死而復活、失而復得的故事2025/06/12
- 王文洋小提琴師捲買賣爭議 昔糾紛三審皆敗訴!2025/06/09








